一、發電機組發電機型號
與內燃機配套的交流發電機目前沒有統一的型號編制,常用的型號編制有以下兩種:
1.5段符號及數字代表發電機型號

2.4段符號及數字代表發電機型號

二、交流發電機選型
發電機的選型是否合理,關系到發電機投人運行后能否滿足負載和使用要求。交流發電機的選型包括按使用環境選型、按負荷容量選型、按產品特點選型等。
1.按使用環境選型
這里指的是普通型環境和濕熱帶型環境。對應的有普通型發電機和濕熱帶型發電機,兩類發電機分別適用于如下環境:
(1)普通型發電機。在以下普通環境條件下能額定運行,即在額定轉速下能連續運行, 按負載額定功率因數發出額定電壓、輸出額定功串:海拔高度不超過1000m,環境溫度不超 過40℃,空氣相對濕度不超過90% (25℃時)。
(2)濕熱帶型發電機。在以下濕熱帶環境條件下能額定運行,即在額定轉速下能連續運行,按負載額定功率因數發出額定電壓、輸出額定功率:海拔高度不超過1000m.環境溫度 不超過40℃,空氣相對濕度不超過95% (25℃時),有凝露、霉菌。比如船艦、海島、油田、化工、食品企業等環境,均屬濕熱帶型環境。
選型原則:普通環境選用普通型發電機,濕熱帶環境必須選用濕熱帶型發電機。由于濕熱帶型發電機在零部件材料和加工工藝方面均須按濕熱帶型發電機要求制造,因而其價格稍高。
2.按負載容置選型
(1)負載是穩定的,比如電阻性負載和阻抗性負載,則選昀的發電機額定功率應不小于負荷總容量。
(2) 環境溫度及海拔高度對發電機輸出功率的影響。當發電機運行地點的環境條件(上述的海拔高度、環境溫度,空氣相對濕度)超出規定時,對輸出功率有相應影響,海拔愈高、溫度愈高,輸出功率降低的比率愈大、具體降低率見圖3-1。
功率修正示例: 45℃、3000m處橫坐標線、縱坐標線(帶箭頭)交點落在“12.5%” 斜線上,表明功率降低12.5%,即輸出功率為87.5%PN。按以上相同方法査找40℃、 1000m, 30℃、 2000m. 10℃、4000m 處輸出功率均為 100%PN。
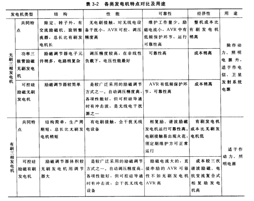
3.按產品特點選型
各類發電機的結構、基本性能、可靠性、經濟性、用途見表3-2。





