1.嵌線前準備工作
(1)拆除發電機定子槽中的舊線,邊拆邊記錄繞組數據,如主繞組、基波副繞組、諧波副繞組的繞組形式(雙層疊式或單層疊式、雙層同心式、單層同心式)、線規、并繞根數、 每線圈匝數、嵌線節距、每線圈組占有槽數等。
(2)清理定子鐵心,包括徹底淸除舊槽絕緣,用圓銼刀銼平槽內和槽口突起的鐵心片和毛刺,然后用空壓機或皮老虎吹凈,并用鐵錘敲平槽口鐵心齒部不平整的部分。
(3)備齊嵌線工具,如剪刀、鐵錘及壓線板、滑線板(見圖3-194)要求壓線板和滑線板工作面必須光滑無毛刺,以免壓線和滑線過程損傷電磁線絕緣。
2.嵌線過程
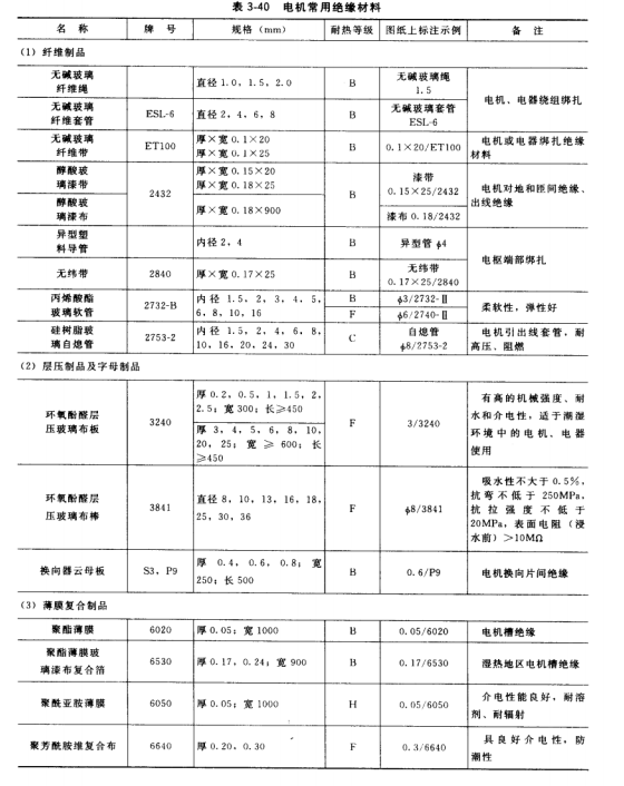
(1)裝槽絕緣。根據所修理發電機銘牌 上規定的絕緣等級,選購相應等級的絕緣材 料(見表3-40),小型發電機槽絕緣一般每槽2張,1張為0. 15?0.20mm厚的主絕緣 (E級絕緣等級的為聚酯薄膜青殼紙,B級的為聚酯無紡布復合箔DMD-B, F級的為聚酯無紡布復合箔DMD-B), 1張為0.05mm厚 的聚酯薄膜,裝入槽內時薄的在下,厚的在上。槽絕緣裁切尺寸:槽絕緣伸出槽口的高度為 15?20mm,伸出鐵心兩端的總長度,定子鐵心長度L<100mm時梢絕緣兩端各伸出8?10mm,L=100?200mm時槽絕緣各伸出10mm,L>200mm時槽絕緣伸出12mm。伸出鐵心兩端的槽絕緣應相等。
(2)嵌線順序
①定子主繞組嵌線。以三相交流發電機、雙層疊式繞組、36 槽、4極、嵌線節距y=l-8 (展開圖見圖3-86)為例說明。繞組數據有:每個線圈組應包含的線圈數q=N/mp = 36/3×4= 3 (N為定子總槽數,m為相數,p為極數)。圖3-195所示是1個線圈組由3個線圈連繞而成,則整臺發電機的線圈組數= N/q= 36/3 = 12,每相線圈組數= 12/3 = 4。以上數據及每個線圈的線規、并繞根數、匝數都應邊拆卸邊仔細測量、記錄。

為了便于了解和操作,設定圖3-195疊式線圈組中右邊為線 圈邊1,左邊為線圈邊2,并按規定的嵌線后定子繞組出線端, 面對出線端把定子鐵心槽從1號按順時針方向編到36號。
繞組嵌線從第一相開始,第一相第1線圈組的3個線圈邊2嵌入定子鐵心8、9、10號槽(見圖3-196),及時插入層間絕緣,此時該線圈組的3個線圈邊1 應懸掛在1、2、3號槽口上方。接著,嵌第二相第1線圈組,將其線圈邊2嵌入定子鐵心11、 12、13號槽,插入層間絕緣,該線圈組的線圈邊1應懸掛在4、5、6號槽口上方。繼而嵌第三相第1線圈組,將其線圈邊2嵌入定子鐵心14、 15、16號槽,插入層間絕緣,該線圈組的線圈 邊1應懸掛在7、8、9號槽口上方。之后繼續按上述方法嵌第一相的第2線圈組的線圈邊2于 17、18、19號槽中。由于前面8號槽起已有線圈邊2嵌入槽下層,此時第一相第2線圈組的線圈邊1可嵌入10、11、12號槽。接著,按槽順序嵌人第二相、第三相線圈邊2和線圈邊1, 直至每相的第3線圈組、第4線圈組均按順序嵌入相應槽中。
必須注意的是,一般每相線圈的第1線圈組和第2線圈組是連繞,甚至第1?第4線圈組都連繞,對此,每嵌到每相第2、第4線圈組時 (即順序為雙)應反把嵌線,其方法是:嵌每相第2、第4線圈組時,把線圈邊1和線圈邊2對調嵌入槽中。以該發電機繞組為例,嵌第一相 第2線圈組時,線圈邊1應嵌入17、18、19號 槽,線圈邊2則嵌在10、11、12號槽(見圖 3-197)。以此類推,每嵌到雙序號線圈組均按此 方法嵌線。
主繞組嵌線完畢,凡設計規定或所修理發電機不嵌副繞組的槽,沿槽口剪掉高出槽口部 分的槽絕緣,用壓線板將槽口處的槽絕緣對疊壓入槽內,并打入槽楔。
②定子副繞組嵌線。定子副繞組一般均為單層疊式或單層同心式繞組,以圖3-87展開圖為例說明,其中三次諧波副繞組S1、S2、S3就是三相單層疊式繞組,基波副繞組Z1、Z2 是單相單層同心式繞組。
諧波副繞組嵌線:由于相鄰相繞組在端部有交疊,為使端部整齊,依然同主繞組一樣,先嵌第一相第1個線圈的線圈邊2在4號槽,線圈邊1懸掛在1號槽槽口上方,嵌第二相第 1個線圈的線圈邊2在6號槽,線圈邊1懸掛在3號槽槽口上方,繼而嵌第三相第1個線圈 的線圈邊2在8號槽,此時線圈邊1可嵌入5號槽,接著嵌第一相第2個線圈,但不反把 (以下各線圈嵌線均不反把),把線圈邊2嵌入10號槽,線圈邊1嵌入7號槽。依此類推, 一一把各相各線圈按繞組展開圖規定對號入座嵌入槽中。
另一種諧波副繞組是單相單層疊式繞組,如圖3-198所示為其繞組展開圖。該繞組嵌線節距為y=l-3,其嵌線順序為:把線圈組第1個線圈的線圈邊1嵌入1號槽,把線圈邊2嵌入3號槽,接著把該線圈組第2個線圈兩個線圈邊反把后分別嵌入4和6號梢,之后第3、 5……奇數號線圈嵌線方法與第1個線圈相同,第2、4……偶數號線圈嵌線方法與第2個線圈相同,直至全部嵌完。
基波副繞組嵌線:按繞組展開圖3-198規定的槽號,把基波副繞組第一個線圈組嵌入8、9、1、2號槽中。該發電機由于基波副繞組分布在4個極上,嵌第2個線圈組時必須反把, 將各線圈邊分別嵌入17、18、10、11號槽(圖3-87例中,基波副繞組只分布在發電機定子 的1、3兩個極,則嵌第2個線圈組時不必反把)。接著第3個線圈組嵌線順序同第1線圈 組,第4個線圈組同第2個線圈組直至完成全部嵌線。
副繞組嵌線完畢,沿槽口剪掉高出槽口部分的槽絕緣,用壓線板將槽口處的槽絕緣對疊 壓入槽內,全部打入槽楔。





